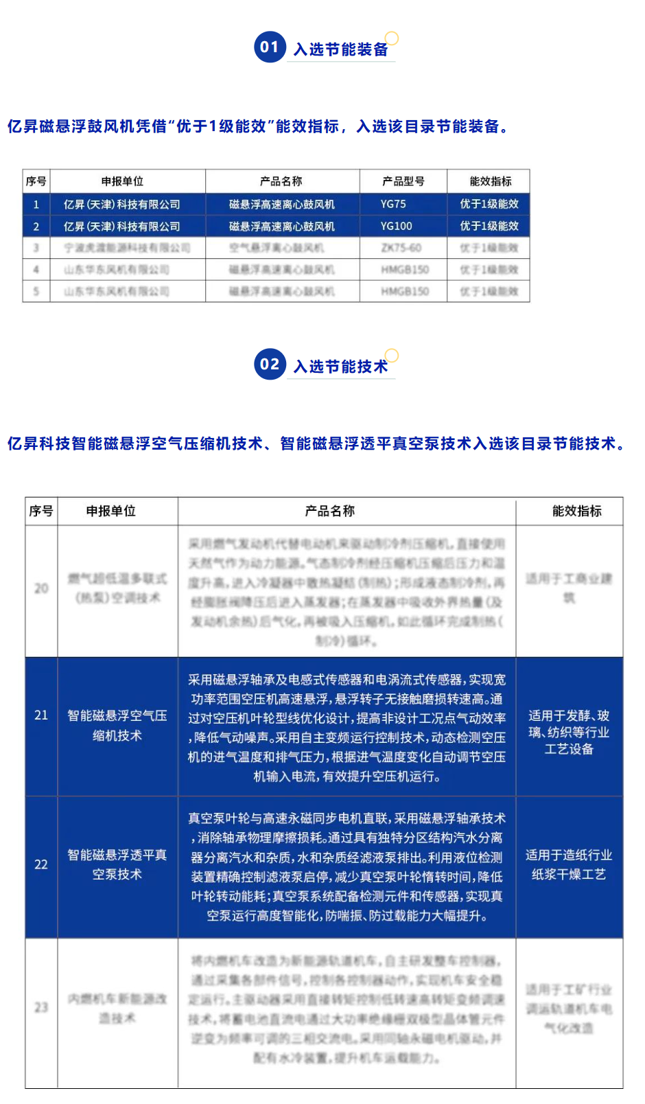
工信部权威认证!雷竞技raybet入口产品和技术入选工信部《国家节能降碳技术装备推荐目录(2024年版)》
近期,工信部发布了《国家工业和信息化领域节能降碳技术装备推荐目录(2024年版)》公告

该目录的评选、公示旨在加快推广应用先进适用节能降碳技术装备,推动重点行业领域节能降碳。入选目录的产品或技术,要求具备能效水平先进、技术成熟可靠、节能经济性好、推广应用潜力大等特点,并要求达到国际先进水平、能够实现全流程系统节能提效。
雷竞技raybet入口是磁悬浮技术应用领军企业,旗下磁悬浮鼓风机、磁悬浮空气压缩机、磁悬浮透平真空泵等装备广泛服务于污水处理、生物发酵、石油化工、造纸纸浆等行业节能降碳,现已实现年节电38亿kW·h,年降碳380万吨,在业内广受好评。
公司产品和技术已多次入选工信部《国家节能降碳技术装备推荐目录》、《国家工业节能降碳技术应用指南与案例》、《“能效之星”产品目录》等。接连斩获国家级的荣誉和资质,是对雷竞技raybet入口产品性能和应用前景的高度认可,不仅体现了雷竞技raybet入口行业领先的技术实力及创新能力,更体现了雷竞技raybet入口始终践行绿色低碳、持续赋能工业企业高质量发展的发展理念。
多项国家级荣誉的加持,更坚定了雷竞技raybet入口深耕磁悬浮技术的信心和决心。未来,雷竞技raybet入口将继续强化核心技术攻关,不断优化产品性能,为工业市场节能降碳注入强大动能。
